Dinozaury - Nowe informacje 2020
- Dino
- Administrator
- Posty: 4022
- Rejestracja: 13 marca 2006, o 20:45
- Imię i nazwisko: Łukasz Czepiński
- Lokalizacja: Warszawa
- Kontakt:
Re: Dinozaury - Nowe informacje 2020
Pozostając w offtopie - nie tak dawno na Twitterze Dave Hone prowadził #WorstDinosaurWorldCup. Nieco masochistycznie wręcz głosowałem na protoceratopsa (zrozumiałe dla mnie, że może być równie fascynujący co owca), który, jednak przegrał (?wygrał) z nemegtozaurem.
-
- Kredowy tyranozaur
- Posty: 2366
- Rejestracja: 19 marca 2009, o 20:55
- Imię i nazwisko: Tomasz Skawiński
- Lokalizacja: Wrocław
Re: Dinozaury - Nowe informacje 2020
Akurat te miękkie jaja to może być jedna z ciekawszych rzeczy w protoceratopsie (wybacz, Łukaszu ;)). W ogóle niezmineralizowane skorupki to bardzo rzadka cecha u archozaurów (w przeciwieństwie do lepidozaurów) - wedle mojej wiedzy do tej pory stwierdzona tylko u pterozaurów i choristoderów (o których dalej nie wiadomo, czym są). To miękkoskorupkowe jajo z Antarktydy opisano jako potencjalnie mozazaurowe, ale nie do końca mnie to przekonuje. Jeśli niektóre dinozaury mogły składać jaja o niezmineralizowanej skorupce to może to jajo jednak też należy do jakiegoś dinozaura?
-
- Moderator
- Posty: 2605
- Rejestracja: 22 października 2007, o 18:29
Re: Dinozaury - Nowe informacje 2020
Ale jajca! Jedna z najciekawszych rzeczy w tym roku! Jest to w zasadzie rozwinięcie myśli z pracy Steina i in. 2019, tylko że tam padał pomysł, że na początku była cieniutka skorupka, a pogrubienie zaszło niezależnie w różnych liniach. Hipoteza o miękkim początku bardziej do mnie przemawia i jest rozwiązaniem jednej z większych tajemnic paleontologii - braku skorup jaj dinozaurów w triasie. Znów parsymonia nas zawiodła.
Odnośnie drugiego artykułu, zgadzam się z Ag.Entem, że jajo może być dinozaurowe. Pewnie autorzy by je tak interpretowali, gdyby wiedzieli o tym pierwszym artykule ;)
EDIT
Dlaczego nie znajdujemy prozauropodów w triasowej formacji Chinle w USA? Mamy kolejną publikację z tego cyklu. Tym razem podejrzewa się barierę fizjologiczną/klimatyczną - dla dużych prozauropodów było za gorąco. Niemniej autorzy przyznają, że ta hipoteza nie tłumaczy dlaczego małe prozauropody typu tekodontozaur też nie są znajdowane w Chinle:
Lovelace, D. M., Hartman, S. A., Mathewson, P. D., Linzmeier, B. J., & Porter, W. P. (2020). Modeling Dragons: Using linked mechanistic physiological and microclimate models to explore environmental, physiological, and morphological constraints on the early evolution of dinosaurs. PloS one, 15(5), e0223872.
https://journals.plos.org/plosone/artic ... ne.0223872
Ankylozaur Bissektipelta archibaldi miała dobry węch i słuch - to wynika z badań trzech mózgoczaszek tego dinozaura. Materiał ujawnił też kilka anatomicznych niespodzianek:
Kuzmin, I., Petrov, I., Averianov, A., Boitsova, E., Skutschas, P., & Sues, H. D. (2020). The braincase of Bissektipelta archibaldi—new insights into endocranial osteology, vasculature, and paleoneurobiology of ankylosaurian dinosaurs. Biological Communications, 65(2), 85-156.
https://biocomm.spbu.ru/article/view/6151/5554
Odnośnie drugiego artykułu, zgadzam się z Ag.Entem, że jajo może być dinozaurowe. Pewnie autorzy by je tak interpretowali, gdyby wiedzieli o tym pierwszym artykule ;)
EDIT
Dlaczego nie znajdujemy prozauropodów w triasowej formacji Chinle w USA? Mamy kolejną publikację z tego cyklu. Tym razem podejrzewa się barierę fizjologiczną/klimatyczną - dla dużych prozauropodów było za gorąco. Niemniej autorzy przyznają, że ta hipoteza nie tłumaczy dlaczego małe prozauropody typu tekodontozaur też nie są znajdowane w Chinle:
Lovelace, D. M., Hartman, S. A., Mathewson, P. D., Linzmeier, B. J., & Porter, W. P. (2020). Modeling Dragons: Using linked mechanistic physiological and microclimate models to explore environmental, physiological, and morphological constraints on the early evolution of dinosaurs. PloS one, 15(5), e0223872.
https://journals.plos.org/plosone/artic ... ne.0223872
Ankylozaur Bissektipelta archibaldi miała dobry węch i słuch - to wynika z badań trzech mózgoczaszek tego dinozaura. Materiał ujawnił też kilka anatomicznych niespodzianek:
Kuzmin, I., Petrov, I., Averianov, A., Boitsova, E., Skutschas, P., & Sues, H. D. (2020). The braincase of Bissektipelta archibaldi—new insights into endocranial osteology, vasculature, and paleoneurobiology of ankylosaurian dinosaurs. Biological Communications, 65(2), 85-156.
https://biocomm.spbu.ru/article/view/6151/5554
Biologia, UW
- Danu
- Jurajski allozaur
- Posty: 1955
- Rejestracja: 24 czerwca 2006, o 14:51
- Imię i nazwisko: Krzysztof Stuchlik
- Lokalizacja: Wisła
Re: Dinozaury - Nowe informacje 2020
Sarcosaurus to tylko jeden gatunek:
MartÃn D. Ezcurra, Richard J. Butler, Susannah C. R. Maidment, Ivan J. Sansom, Luke E. Meade & Jonathan D. Radley (2020)
A revision of the early neotheropod genus Sarcosaurus from the Early Jurassic (HettangianâSinemurian) of central England.
Zoological Journal of the Linnean Society, zlaa054 (advance online publication)
doi: https://doi.org/10.1093/zoolinnean/zlaa054
https://academic.oup.com/zoolinnean/adv ... 54/5861188
MartÃn D. Ezcurra, Richard J. Butler, Susannah C. R. Maidment, Ivan J. Sansom, Luke E. Meade & Jonathan D. Radley (2020)
A revision of the early neotheropod genus Sarcosaurus from the Early Jurassic (HettangianâSinemurian) of central England.
Zoological Journal of the Linnean Society, zlaa054 (advance online publication)
doi: https://doi.org/10.1093/zoolinnean/zlaa054
https://academic.oup.com/zoolinnean/adv ... 54/5861188
Tribute to Dinosaurs 2020
-
- Jurajski allozaur
- Posty: 1172
- Rejestracja: 27 lutego 2014, o 10:49
- Imię i nazwisko: Kamil Kamiński
- Lokalizacja: Gniew
Re: Dinozaury - Nowe informacje 2020
Opis osteologii rahonawisa:
Catherine A. Forster, Patrick M. OâConnor, Luis M. Chiappe, and Alan H. Turner (2020)
The osteology of the Late Cretaceous paravian Rahonavis ostromi from Madagascar.
Palaeontologia Electronica 23(2):a31
doi: https://doi.org/10.26879/793
Catherine A. Forster, Patrick M. OâConnor, Luis M. Chiappe, and Alan H. Turner (2020)
The osteology of the Late Cretaceous paravian Rahonavis ostromi from Madagascar.
Palaeontologia Electronica 23(2):a31
doi: https://doi.org/10.26879/793
- Dino
- Administrator
- Posty: 4022
- Rejestracja: 13 marca 2006, o 20:45
- Imię i nazwisko: Łukasz Czepiński
- Lokalizacja: Warszawa
- Kontakt:
Re: Dinozaury - Nowe informacje 2020
Kolejne w temacie - wulkanizm dekański mógłby neutralizować efekt zimy poupadkowej:Dino pisze: ↑26 maja 2020, o 12:20R. M. Dzombak, N. D. Sheldon, D. M. Mohabey & B. Samant (2020)
Stable climate in India during Deccan volcanism suggests limited influence on K-Pg extinction.
Gondwana Research (advance online publication)
doi: https://doi.org/10.1016/j.gr.2020.04.007
https://www.sciencedirect.com/science/a ... 7X20301350
Wulkanizm odpowiedzialny za Trapy Dekanu raczej nie był czynnikiem wpływającym na wymieranie K-Pg,
a asteroida w Chicxulub uderzyła pod wysoce niefortunnym kątem.
G. S. Collins, N. Patel, T. M. Davison, A. S. P. Rae, J. V. Morgan, S. P. S. Gulick, IODP-ICDP Expedition 364 Science Party (G. L. Christeson, E. Chenot, P. Claeys, C. S. Cockell, M. J. L. Coolen, L. Ferrière, C. Gebhardt, K. Goto, H. Jones, D. A. Kring, J. Lofi, C. M. Lowery, R. Ocampo-Torres, L. Perez-Cruz, A. E. Pickersgill, M. H. Poelchau, C. Rasmussen, M. Rebolledo-Vieyra, U. Riller, H. Sato, J. Smit, S. M. Tikoo, N. Tomioka, J. Urrutia-Fucugauchi, M. T. Whalen, A. Wittmann, L. Xiao & K. E. Yamaguchi) & Third-Party Scientists (N. Artemieva & T. J. Bralower) (2020)
A steeply-inclined trajectory for the Chicxulub impact.
Nature Communications 11, Article number: 1480
doi: https://doi.org/10.1038/s41467-020-15269-x
https://www.nature.com/articles/s41467-020-15269-x
Alfio Alessandro Chiarenza, Alexander Farnsworth, Philip D. Mannion, Daniel J. Lunt, Paul J. Valdes, Joanna V. Morgan, and Peter A. Allison (2020)
Asteroid impact, not volcanism, caused the end-Cretaceous dinosaur extinction
Proceedings of the National Academy of Sciences (advance online publication)
doi: https://doi.org/10.1073/pnas.2006087117
https://www.pnas.org/content/early/2020 ... 2006087117
-
- Jurajski allozaur
- Posty: 1172
- Rejestracja: 27 lutego 2014, o 10:49
- Imię i nazwisko: Kamil Kamiński
- Lokalizacja: Gniew
Re: Dinozaury - Nowe informacje 2020
Nowe badania wskazują, że istniał tylko jeden gatunek Dilophosaurus, który był nieawerostrowym neoteropodem.
Adam D. Marsh & Timothy B. Rowe (2020) "A comprehensive anatomical and phylogenetic evaluation of Dilophosaurus wetherilli (Dinosauria, Theropoda) with descriptions of new specimens from the Kayenta Formation of northern Arizona". Journal of Paleontology, 94. DOI: https://doi.org/10.1017/jpa.2020.14
Adam D. Marsh & Timothy B. Rowe (2020) "A comprehensive anatomical and phylogenetic evaluation of Dilophosaurus wetherilli (Dinosauria, Theropoda) with descriptions of new specimens from the Kayenta Formation of northern Arizona". Journal of Paleontology, 94. DOI: https://doi.org/10.1017/jpa.2020.14
- Dino
- Administrator
- Posty: 4022
- Rejestracja: 13 marca 2006, o 20:45
- Imię i nazwisko: Łukasz Czepiński
- Lokalizacja: Warszawa
- Kontakt:
Re: Dinozaury - Nowe informacje 2020
Bardzo obiecująca monografia. Na dniach artykuł ma być dostępny w open access.
Może jednak nasz Velocipes też miał taką plezjomorficzną anatomię czaszki? Będziemy wiedzieć, czego szukać w Kocurach ;)(...) it is more likely that elaboration of the nasals and lacrimals of stem-averostrans is plesiomorphically present in early ceratosaurs and tetanurans that share those features.
Re: Dinozaury - Nowe informacje 2020
Może jednak? Od dawna wiadomo, że grzebienie na czaszkach miały niemal wszystkie niecelofyzoidowe neoteropody; celofyzoidy nieraz też. Głowa bez grzebieni jako plezjomorficzna budowa to taki stereotyp, nie wiedzieć czemu siedzi on w głowie wielu ludzi.
- Dino
- Administrator
- Posty: 4022
- Rejestracja: 13 marca 2006, o 20:45
- Imię i nazwisko: Łukasz Czepiński
- Lokalizacja: Warszawa
- Kontakt:
Re: Dinozaury - Nowe informacje 2020
Zapewne z ogólnego przekonania (w sumie - parsymonicznego), że plezjomorficzne = uproszczone.
-
- Kredowy tyranozaur
- Posty: 2366
- Rejestracja: 19 marca 2009, o 20:55
- Imię i nazwisko: Tomasz Skawiński
- Lokalizacja: Wrocław
Re: Dinozaury - Nowe informacje 2020
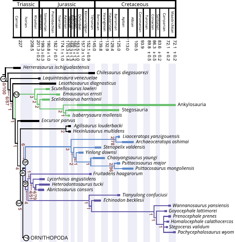
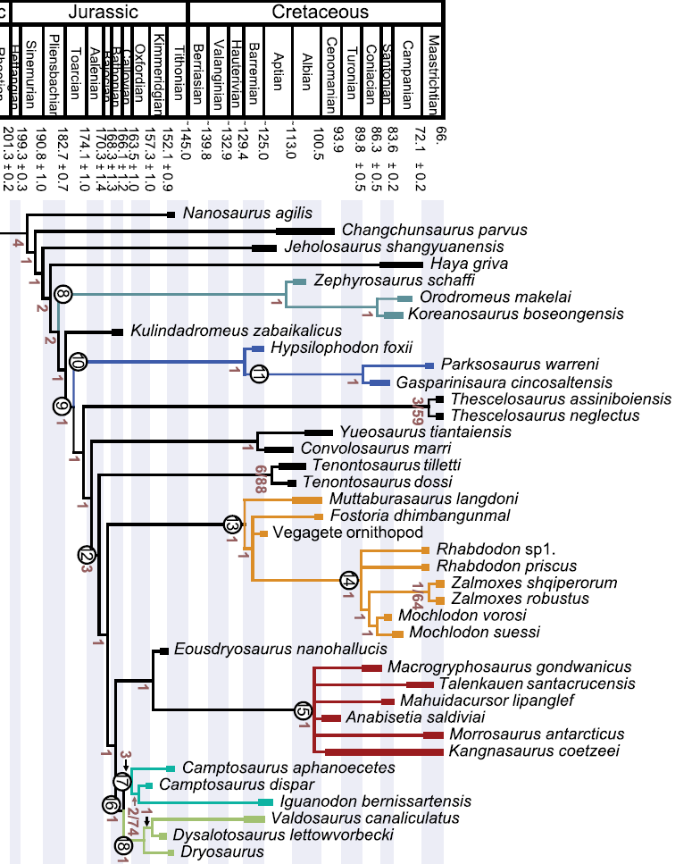
Nowa - i chyba ważna - praca o filogenezie dinozaurów ptasiomiednicznych. Wnioski są dość zaskakujące (choć nie całkowicie nowatorskie), np. sugerują, że heterodontozaury to nie bazalne ptasiomiedniczne, tylko marginocefale blisko spokrewnione z pachycefalozaurami. Ciekawe.
Dieudonné P.-E., Cruzado-Caballero P., Godefroit P., Tortosa T. 2020. A new phylogeny of cerapodan dinosaurs. Historical Biology. https://doi.org/10.1080/08912963.2020.1793979
Dieudonné P.-E., Cruzado-Caballero P., Godefroit P., Tortosa T. 2020. A new phylogeny of cerapodan dinosaurs. Historical Biology. https://doi.org/10.1080/08912963.2020.1793979
- Dino
- Administrator
- Posty: 4022
- Rejestracja: 13 marca 2006, o 20:45
- Imię i nazwisko: Łukasz Czepiński
- Lokalizacja: Warszawa
- Kontakt:
Re: Dinozaury - Nowe informacje 2020
Bardzo ciekawe koncepcje, chociaż już niegdyś postulowane. Samemu po cichu liczyłem bardziej na czaojangozaury jako bliższe pachycefalozaurom (z wtórną utratą k. rostralnej).
Re: Dinozaury - Nowe informacje 2020
Heterodontosaurinae i pokrewne formy jako bazalne Pachycephalosauria chyba nie było postulowane. Taka filogeneza oznacza triasowe pachycefalozaury, ceratopsy, ornitopody i 6 innych kladów ptasiomiednicznych.
Zabrakło Pisanosaurus i mało grup zewnętrznych, tylko Herrerasaurus, pewnie dlatego w tytule mamy "cerapodan" a nie "ornithischian". Szkoda, bo dodanie kilku taksonów mogłoby sporo dać.
Zabrakło Pisanosaurus i mało grup zewnętrznych, tylko Herrerasaurus, pewnie dlatego w tytule mamy "cerapodan" a nie "ornithischian". Szkoda, bo dodanie kilku taksonów mogłoby sporo dać.
- Dino
- Administrator
- Posty: 4022
- Rejestracja: 13 marca 2006, o 20:45
- Imię i nazwisko: Łukasz Czepiński
- Lokalizacja: Warszawa
- Kontakt:
Re: Dinozaury - Nowe informacje 2020
Coś podobnego kojarzę z jakichś staroci z przełomu wieków, może G. Olshevsky a może T. Ford. Niewykluczone, że niepublikowane w recenzowanym piśmie. Jeśli uda mi się znaleźć, dam znać.
-
- Kredowy tyranozaur
- Posty: 2366
- Rejestracja: 19 marca 2009, o 20:55
- Imię i nazwisko: Tomasz Skawiński
- Lokalizacja: Wrocław
Re: Dinozaury - Nowe informacje 2020
Chodzi chyba o koncepcję "Heterodontosauria" (Heterodontosauridae + Pachycephalosauridae), którą zasugerował George Olshevsky w japońskim piśmie "Dino-Frontline" w 1994 roku.
Trudno się z tym nie zgodzić. Co prawda autorzy uzasadniają brak pisanozaura pracą Agnolina i Rozadilli, gdzie był on silezaurydem, ale dziwi brak jakiegokolwiek niekontrowersyjnego przedstawiciela gadziomiednicznych poza herrerazaurem. Zastanawiająca jest też nieobecność Manidens, czyli przedstawiciela ważnej filogenetycznie grupy.nazuul pisze:Zabrakło Pisanosaurus i mało grup zewnętrznych, tylko Herrerasaurus, pewnie dlatego w tytule mamy "cerapodan" a nie "ornithischian". Szkoda, bo dodanie kilku taksonów mogłoby sporo dać.
To też mnie nie przekonuje. Autorzy za triasowego uznają eokursora, ale on chyba jest jednak z początku jury? Ponadto, o dziwo, według analizy autorów jest to stosunkowo zaawansowany takson (z Neornithischia), a nie jakiś bardzo bazalny przedstawiciel.nazuul pisze:Heterodontosaurinae i pokrewne formy jako bazalne Pachycephalosauria chyba nie było postulowane. Taka filogeneza oznacza triasowe pachycefalozaury, ceratopsy, ornitopody i 6 innych kladów ptasiomiednicznych.
- Dino
- Administrator
- Posty: 4022
- Rejestracja: 13 marca 2006, o 20:45
- Imię i nazwisko: Łukasz Czepiński
- Lokalizacja: Warszawa
- Kontakt:
Re: Dinozaury - Nowe informacje 2020
Dynamoterror jest nomen dubium?
Yun, C. G. (2020). A reassessment of the taxonomic validity of Dynamoterror dynastes (Theropoda: Tyrannosauridae). Zoodiversity, 54(3), 259-264.
http://ojs.akademperiodyka.org.ua/index ... le/view/41
Yun, C. G. (2020). A reassessment of the taxonomic validity of Dynamoterror dynastes (Theropoda: Tyrannosauridae). Zoodiversity, 54(3), 259-264.
http://ojs.akademperiodyka.org.ua/index ... le/view/41
-
- Kredowy tyranozaur
- Posty: 2366
- Rejestracja: 19 marca 2009, o 20:55
- Imię i nazwisko: Tomasz Skawiński
- Lokalizacja: Wrocław
Re: Dinozaury - Nowe informacje 2020
Ciekawa praca o faunie formacji Ischigualasto z Cerro Las Lajas. Według autorów pisanozaur (wydatowany na ok. 229 mln lat) jest jednak dinozaurem ptasiomiednicznym, a nie silezaurydem.
Desojo J.B., Fiorelli L.E., Ezcurra M.D. et al. 2020. The Late Triassic Ischigualasto Formation at Cerro Las Lajas (La Rioja, Argentina): fossil tetrapods, high-resolution chronostratigraphy, and faunal correlations. Scientific Reports 10: 12782. https://doi.org/10.1038/s41598-020-67854-1
PS Praca o filogenezie cerapodów omawiana wcześniej w tym wątku jest obecnie dostępna za darmo.
Desojo J.B., Fiorelli L.E., Ezcurra M.D. et al. 2020. The Late Triassic Ischigualasto Formation at Cerro Las Lajas (La Rioja, Argentina): fossil tetrapods, high-resolution chronostratigraphy, and faunal correlations. Scientific Reports 10: 12782. https://doi.org/10.1038/s41598-020-67854-1
PS Praca o filogenezie cerapodów omawiana wcześniej w tym wątku jest obecnie dostępna za darmo.
-
- Triasowy silezaur
- Posty: 976
- Rejestracja: 4 czerwca 2018, o 14:29
- Lokalizacja: PL
Re: Dinozaury - Nowe informacje 2020
The osteology of the early-diverging dinosaur Daemonosaurus chauliodus (Archosauria: Dinosauria) from the Coelophysis Quarry (Triassic: Rhaetian) of New Mexico and its relationships to other early dinosaurs
Sterling J Nesbitt, Hans-Dieter Sues
Zoological Journal of the Linnean Society, zlaa080, https://doi.org/10.1093/zoolinnean/zlaa080
Sterling J Nesbitt, Hans-Dieter Sues
Zoological Journal of the Linnean Society, zlaa080, https://doi.org/10.1093/zoolinnean/zlaa080
The early evolution of dinosaurs is documented by abundant postcranial material, but cranial material is much rarer and comparisons of cranial features among early dinosaurs are limited to only a few specimens. Here, we fully detail the osteology of the unusual early-diverging dinosaur Daemonosaurus chauliodus from the latest Triassic Coelophysis Quarry in northern New Mexico, USA. The taxon possesses a unique and curious suite of character states present in a variety of early dinosaurs, and the morphology of D. chauliodus appears to link the morphology of Herrerasaurus with that of later diverging eusaurichians. Our phylogenetic analyses places D. chauliodus at the base of dinosaurs and our interpretation of the unusual mix of character states of D. chauliodus does not lead to a firm conclusion about its nearest relationships or its implications for the evolution of character state transitions at the base of Dinosauria. The combination of character states of D. chauliodus should not be ignored in future considerations of character evolution in early dinosaurs. As one of the last members of the earliest radiation of saurischians in the Carnian–early Norian, D. chauliodus demonstrates that members of the original diversification of dinosaurs survived until nearly the end of the Triassic Period.
-
- Kredowy tyranozaur
- Posty: 2366
- Rejestracja: 19 marca 2009, o 20:55
- Imię i nazwisko: Tomasz Skawiński
- Lokalizacja: Wrocław
Re: Dinozaury - Nowe informacje 2020
Ukazał się nowy tom biuletynu AMNH, w całości poświęcony systematyce i ewolucji pennaraptorów - najbardziej ptakopodobnych teropodów. Poniżej też link do innej niedawnej ważnej pracy dotyczącej ewolucji lotu u teropodów.
Pittman M., Xu X. (red). 2020. Pennaraptoran theropod dinosaurs: past progress and new frontiers. Bulletin of the American Museum of Natural History 440: 1-335. http://digitallibrary.amnh.org/handle/2246/7237
Pei R., Pittman M., Goloboff P.A., Dececchi T.A., Habib M.B., Kaye T.G., Larsson H.C.E., Norell M.A., Brusatte S.L., Xu X. 2020. Potential for powered flight neared by most close avialan relatives, but few crossed its thresholds. Current Biology. https://doi.org/10.1016/j.cub.2020.06.105
Pittman M., Xu X. (red). 2020. Pennaraptoran theropod dinosaurs: past progress and new frontiers. Bulletin of the American Museum of Natural History 440: 1-335. http://digitallibrary.amnh.org/handle/2246/7237
Pei R., Pittman M., Goloboff P.A., Dececchi T.A., Habib M.B., Kaye T.G., Larsson H.C.E., Norell M.A., Brusatte S.L., Xu X. 2020. Potential for powered flight neared by most close avialan relatives, but few crossed its thresholds. Current Biology. https://doi.org/10.1016/j.cub.2020.06.105
-
- Triasowy silezaur
- Posty: 976
- Rejestracja: 4 czerwca 2018, o 14:29
- Lokalizacja: PL
Re: Dinozaury - Nowe informacje 2020
A paraphyletic ‘Silesauridae' as an alternative hypothesis for the initial radiation of ornithischian dinosaurs
https://royalsocietypublishing.org/doi/ ... .2020.0417
https://royalsocietypublishing.org/doi/ ... .2020.0417
Whereas ornithischian dinosaurs are well known from Jurassic and Cretaceous deposits, deciphering the origin and early evolution of the group remains one of the hardest challenges for palaeontologists. So far, there are no unequivocal records of ornithischians from Triassic beds. Here, we present an alternative evolutionary hypothesis that suggests consideration of traditional ‘silesaurids' as a group of low-diversity clades representing a stem group leading to core ornithischians (i.e. unambiguous ornithischians, such as Heterodontosaurus tucki). This is particularly interesting because it fills most of the ghost lineages that emerge from the Triassic. Following the present hypothesis, the lineage that encompasses the Jurassic ornithischians evolved from ‘silesaurids' during the Middle to early Late Triassic, while typical ‘silesaurids' shared the land ecosystems with their relatives until the Late Triassic, when the group completely vanished. Therefore, Ornithischia changes from an obscure to a well-documented clade in the Triassic and is represented by records from Gondwana and Laurasia. Furthermore, according to the present hypothesis, Ornithischia was the first group of dinosaurs to adopt an omnivorous/herbivorous diet. However, this behaviour was achieved as a secondary step instead of an ancestral condition for ornithischians, as the earliest member of the clade is a faunivorous taxon. This pattern was subsequently followed by sauropodomorph dinosaurs. Indeed, the present scenario favours the independent acquisition of an herbivorous diet for ornithischians and sauropodomorphs during the Triassic, whereas the previous hypotheses suggested the independent acquisition for sauropodomorphs, ornithischians, and ‘silesaurids'.
Re: Dinozaury - Nowe informacje 2020
Elegancko rozwiązuje to pewne kwestie. Ciekawe czy taka pozycja lewizucha się utrzyma. Silnie odrzucono koncepcję Theropoda+Ornithischia
- Danu
- Jurajski allozaur
- Posty: 1955
- Rejestracja: 24 czerwca 2006, o 14:51
- Imię i nazwisko: Krzysztof Stuchlik
- Lokalizacja: Wisła
Re: Dinozaury - Nowe informacje 2020
Hmm czyli Saltopus jest jako Dinosauria?
Tribute to Dinosaurs 2020
-
- Karboński antrakozaur
- Posty: 407
- Rejestracja: 15 listopada 2008, o 18:02
- Lokalizacja: Częstochowa
Re: Dinozaury - Nowe informacje 2020
Fig. 1. Silesaurus opolensis żył w noryku!?
-
- Kredowy tyranozaur
- Posty: 2366
- Rejestracja: 19 marca 2009, o 20:55
- Imię i nazwisko: Tomasz Skawiński
- Lokalizacja: Wrocław
Re: Dinozaury - Nowe informacje 2020
Kiedyś byłem mocno sceptyczny wobec koncepcji o ptasiomiednicznych silezaurydach, ale zaczynam na nią patrzeć z większą życzliwością. Tłumaczy ona brak skamieniałości ptasiomiednicznych w triasie. Natomiast - o dziwo - według tej hipotezy najsłabszy wczesny zapis kopalny mają teropody. Spośród taksonów uwzględnionych przez Müllera i Garcię najstarsze są z drugiej połowy noryku. Robi się tu całkiem spora ghost lineage...
Ostatnimi czasy Lewisuchus praktycznie zawsze jest najbardziej bazalnym silezaurydem (np. Langer et al. 2017, Müller i Dias-da-Silva 2017, Müller et al. 2018, Ezcurra et al. 2019). Jedyna różnica to to, że w nowej pracy ptasiomiedniczne są "wewnątrz" Silesauridae.nazuul pisze:Ciekawe czy taka pozycja lewizucha się utrzyma.
Saltopus od zawsze uważany jest za zwierzę bardzo bliskie dinozaurom, tylko zwykle niekompletność materiału sprawiała, że klasyfikowano go jako "Dinosauriformes incertae sedis".Danu pisze:Hmm czyli Saltopus jest jako Dinosauria?
Zależy kogo spytać. Ekipa sosnowiecko-krakowska zdecydowanie opowiada się za wczesno- lub środkowonoryckim wiekiem dla stanowiska w Krasiejowie.Piotr B. pisze:Fig. 1. Silesaurus opolensis żył w noryku!?
-
- Karboński antrakozaur
- Posty: 407
- Rejestracja: 15 listopada 2008, o 18:02
- Lokalizacja: Częstochowa
Re: Dinozaury - Nowe informacje 2020
Z tego co kojarzę, ekipa sosnowiecko-krakowska powołuje się nawet na Cuviera. Wiek nie jest bez znaczenia. Zauważmy, że drzewo Müllera i Garcii ma tak nienaturalny kształt jedynie za sprawą Lutungutali, który wyszedł w analizie jako jeden z najbardziej zaawansowanych 'silesauridów' będąc zarazem jednym z najstarszych geologicznie. W wyniku tego wszystkie gałęzie się okropnie wydłużyły, a drzewo spłaszczyło u podstawy, by upchnąć wszystkie te liczne rozgałęzienia poniżej Lutungutali. Ogólnie dziwnie to wygląda...